Услуги Проекты Стек Команда Контакты
Проектирование & Инжиниринг АСУ ТП

Техно.Core
Проектная группа

Разрабатываем, проектируем, программируем и вводим в эксплуатацию системы управления для насосных станций, термического и криогенного оборудования, систем гарантированного питания.

10+
Реализованных проектов
2
Ведущих инженера
4
Направления работ
Что мы проектируем
01
⚙️
АСУ ТП насосных станций

Полный цикл проектирования систем автоматизации: от разработки структурных и функциональных схем до программирования ПЛК и сдачи объекта. Управление насосными агрегатами, автоматическое регулирование давления и расхода, защиты и блокировки.

EPlan Electric P8 2025 Компас.Электрик ПЛК SCADA Регулирование Защиты
🌡️
Термическое оборудование

Системы управления нагревательными, плавильными и термообрабатывающими установками. Программируемые профили температуры, прецизионное регулирование, ведение архивов технологических параметров.

Профили Т° ПИД-регулирование Архивирование
❄️
Криогенное оборудование

Специализированные АСУ для криогенных систем: управление испарителями, насосами криопродуктов, системами хранения. Контроль уровня, давления, температуры сжиженных газов. Встроенные системы безопасности и аварийной сигнализации.

Сжиженные газы Безопасность Аварийная СС
Системы гарантированного питания

Проектирование щитов ГРЩ, АВР, ИБП для промышленных объектов. Автоматизация переключения источников питания, мониторинг состояния аккумуляторных батарей, диагностика и телеметрия.

АВР ИБП ГРЩ Мониторинг
Реализованные проекты
02
001
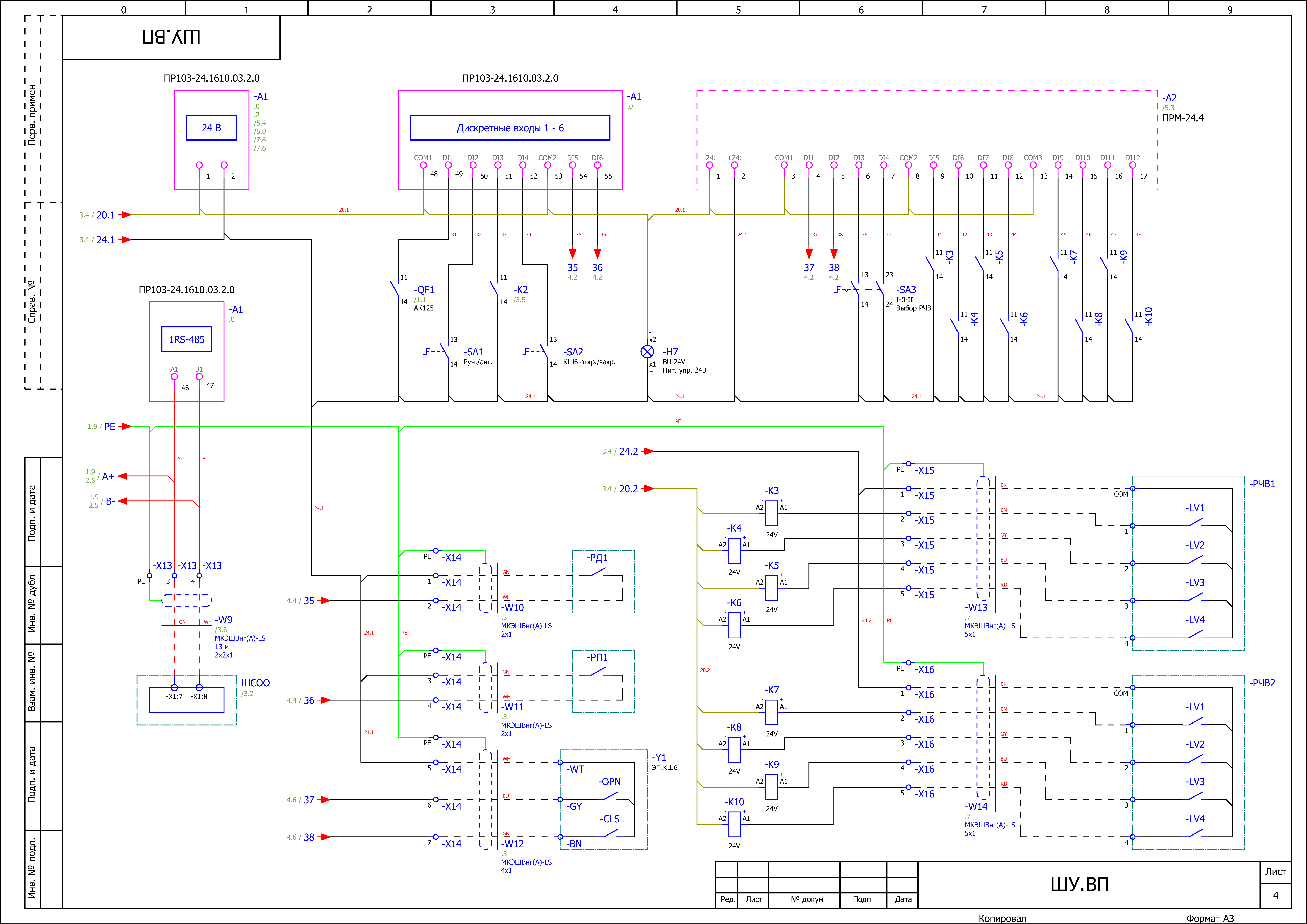
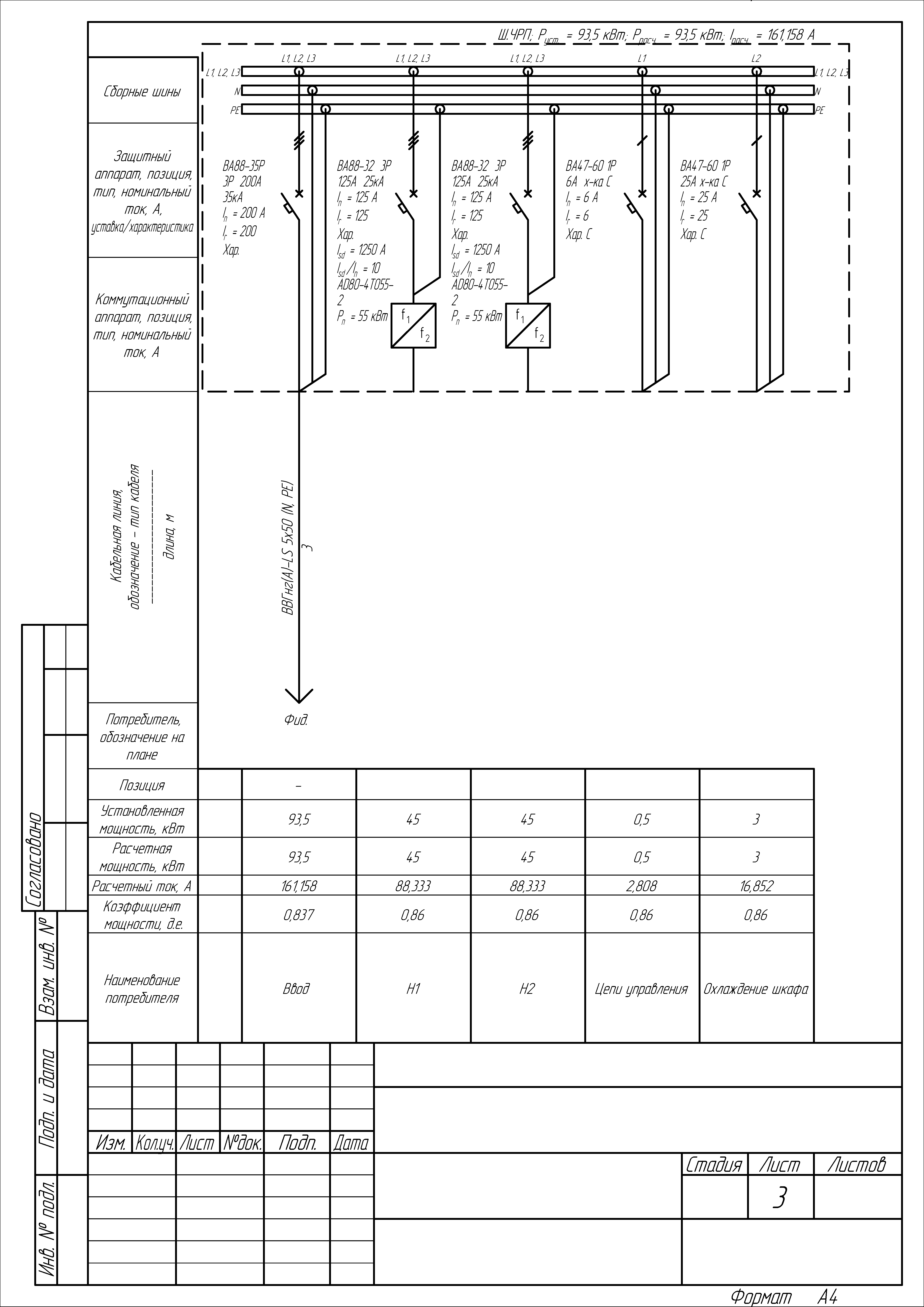
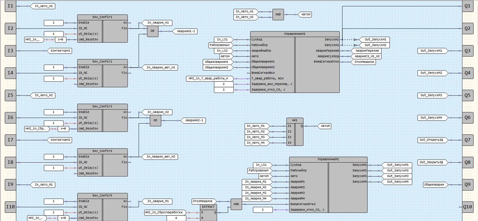
АСУ ТП насосной станции 2-го подъёма
Водоканал · EPlan P8 + Codesys 3.5 · Управление 4 насосами, SCADA
Выполнен
+
Схемы
Код Codesys
Экраны HMI
НС-2 · Принципиальная электрическая схема
EPlan P8
~3×400В 50Гц L1 N QF1 63А KM1 KM2 KM3 KM4 M1 Насос 1 18.5 кВт M2 Насос 2 18.5 кВт M3 Насос 3 18.5 кВт M4 Насос 4 18.5 кВт ПЛК Codesys 3.5 DO/DI Modbus TCP PT 4-20мА PT101 Управляющие сигналы DO/DI ОБЪЕКТ: НС-2 ВОДОКАНАЛ СХЕМА ПРИНЦИПИАЛЬНАЯ ЭЛЕКТРИЧЕСКАЯ ЛИСТ Э3 | ФОРМАТ А2 ТЕХНО.Core | 2024
// Фрагмент · 24 листа EPlan P8
Structured Text (IEC 61131-3)
FB_PumpControl.st
(* Управление насосным агрегатом НС-2 | Codesys 3.5 *)

FUNCTION_BLOCK FB_PumpControl
VAR_INPUT
    bStart         : BOOL;   (* Команда пуска *)
    bStop          : BOOL;   (* Команда останова *)
    bEmergencyStop : BOOL;   (* Аварийный останов *)
    rPressureOut   : REAL;   (* Давление, бар *)
    bMotorFault    : BOOL;   (* Авария двигателя *)
END_VAR
VAR_OUTPUT
    bContactorOn   : BOOL;
    bRunning       : BOOL;
    bFault         : BOOL;
    eState         : E_PumpState;
END_VAR
VAR
    tonStartDelay  : TON;
    rPressureMin   : REAL := 1.5;
    rPressureMax   : REAL := 6.0;
END_VAR

CASE eState OF

    E_PumpState.STOPPED:
        bContactorOn := FALSE;
        IF bStart AND NOT bMotorFault
            AND (rPressureOut > rPressureMin) THEN
            tonStartDelay(IN:=TRUE, PT:=T#3S);
            IF tonStartDelay.Q THEN
                eState := E_PumpState.RUNNING;
            END_IF
        END_IF

    E_PumpState.RUNNING:
        bContactorOn := TRUE;
        bRunning     := TRUE;
        IF bStop OR bEmergencyStop THEN
            eState := E_PumpState.STOPPING;
        ELSIF bMotorFault
            OR (rPressureOut > rPressureMax) THEN
            eState := E_PumpState.FAULT;
        END_IF

    E_PumpState.FAULT:
        bContactorOn := FALSE;
        bFault       := TRUE;
        bRunning     := FALSE;

END_CASE
НС-2 › ОБЗОР НАСОСОВ ●ONLINE M1РАБОТА48.2 А M2РАБОТА47.9 А M3РЕЗЕРВ0.0 А M4РЕЗЕРВ0.0 А ДАВЛЕНИЕ 4.82 бар РАСХОД 312.4 м³/ч 14:32:05 | Режим: АВТО | Работает насосов: 2/4
Обзор насосов
НС-2 › ТРЕНД ДАВЛЕНИЯ 6 4 2 SP Давление: 4.82 бар Уставка: 5.0 бар 14:32:05 | Архив: 24ч | ПИД активен
Тренд давления
НС-2 › ЖУРНАЛ СОБЫТИЙ ВРЕМЯ СОБЫТИЕ СТАТУС 14:30:12Насос M1 — ПускOK 14:29:45Насос M2 — ПускOK 12:15:03PT101 — Давление макс.АВАР 12:14:58Насос M3 — ОстановINFO 08:00:00Система — ИнициализацияOK События за 24ч: 47 Аварий: 3 Предупреждений: 12 Экспорт CSV / PDF-отчёт
Журнал событий
// Загрузите реальные JPG вместо SVG-макетов
002
Система управления печью отжига
Машиностроительный завод · Owen Logic · 16-зонное регулирование температуры
Выполнен
+
Схемы
Код Codesys
Экраны HMI
Печь ПО-1600 · Схема управления нагревателями
EPlan P8
ЗОНЫ НАГРЕВА (фрагмент) ЗОНА 1ТС-101850°C ЗОНА 2ТС-102862°C ЗОНА 3ТС-103841°C ··· ЗОНА 16ТС-116856°C ПЛК Owen PR200 16×AI (ТС) 16×AO (4-20мА) RS-485 Modbus Тиристорные регуляторы 16 × РМ-1 0–100% ПРОФИЛЬ НАГРЕВА «Отжиг 40Х»: Нач. +30мин Выдержка 2ч Охл. Термопары ХА (К-тип) | 0–1200°C | Уставка: 850°C
// Фрагмент · 18 листов EPlan P8
Owen Logic · ST
FB_ThermalZone.st
(* ПИД-управление зоной нагрева · Печь ПО-1600 · Owen PR200 *)

FUNCTION_BLOCK FB_ThermalZone
VAR_INPUT
    rSetpoint     : REAL;   (* Уставка °C *)
    rThermocouple : REAL;   (* ТС К-тип, °C *)
    bEnable       : BOOL;
    eProfilePhase : E_ProfilePhase;
END_VAR
VAR_OUTPUT
    rOutputPower  : REAL;   (* Тиристор 0–100% *)
    bOverTemp     : BOOL;
    bTCFault      : BOOL;   (* Обрыв термопары *)
END_VAR
VAR
    fbPID         : FB_PID;
    rKp           : REAL := 2.4;
    rTi           : REAL := 120.0;
    rTd           : REAL := 15.0;
    rRampSetpoint : REAL;
    rRampRate     : REAL := 5.0;  (* °C/мин *)
END_VAR

(* Обрыв ТС: T > 1300 или T < -200 *)
bTCFault := (rThermocouple > 1300.0) OR (rThermocouple < -200.0);
IF bTCFault THEN rOutputPower := 0.0; RETURN; END_IF

CASE eProfilePhase OF
    E_ProfilePhase.HEATING:
        rRampSetpoint := LIMIT(20.0, rRampSetpoint + rRampRate/60.0, rSetpoint);
    E_ProfilePhase.HOLD:
        rRampSetpoint := rSetpoint;
    E_ProfilePhase.COOLING:
        rRampSetpoint := LIMIT(50.0, rRampSetpoint - 2.0/60.0, rSetpoint);
END_CASE

fbPID(
    fSetpointValue := rRampSetpoint,
    fActualValue   := rThermocouple,
    fKp            := rKp,
    fTn            := rTi,
    fTv            := rTd,
    bEnable        := bEnable
);
rOutputPower := LIMIT(0.0, fbPID.fOut, 100.0);
bOverTemp    := rThermocouple > 950.0;
ПО-1600 › КАРТА ЗОН 850°З1 862°З2 841°З3 871°З4 853°З5 848°З6 858°З7 З8–16··· Фаза: ВЫДЕРЖКА | Осталось: 01:23:47 Средн.: 854°C | Макс.: 871°C | Мин.: 841°C Программа №3 «Отжиг 40Х» | Шаг 3 из 5
Карта зон нагрева
ПО-1600 › ПРОФИЛЬ 900 600 300 Факт Уставка Программа №3 «Отжиг стали 40Х» | Шаг 3 из 5 Начало: 12:00:00 | Длительность: 4ч 15мин
Профиль нагрева
ПО-1600 › ЗОНА 1 ДЕТАЛИ ПИД-ПАРАМЕТРЫ Kp: 2.40 Ti: 120 с Td: 15 с Вых: 85% ТЕКУЩИЕ ЗНАЧЕНИЯ Факт T°: 850°C Уставка: 850°C НОРМА ВЫДЕРЖКА АВАРИЯ: нет Термопара ХА | 0–1200°C | Обрыв: нет RS-485 адрес: 01 | Связь: OK
Параметры зоны
// Загрузите реальные JPG вместо SVG-макетов
003
АСУ криогенной заправочной станции
Промышленный газ · Codesys 3.5 · СПГ, азот, система безопасности
Выполнен
+
Схемы
Код Codesys
Экраны HMI
КЗС-ЛН2 · Схема КИПиА · Криогенный контур
EPlan P8
РЕЗЕРВУАР ЖАЗ-10/0.6 V=10 м³ LN₂ PT201 LT LT201 EV201 H1 КРИО EV202 ЗПГ-1 GAS GS201 Safety PLC Codesys SL ESD-функции SIL-2 КОНТУР БЕЗОПАСНОСТИ: ESD · Загазованность GS201 · Клапан PSV201 · Уровень LAL
// Технологическая схема КИПиА · криогенный контур
ST · Safety SIL-2
FB_ESD_GasDetection.st
(* ESD-защита · Загазованность + аварийный останов
   КЗС-ЛН2 · Codesys 3.5 Safety · SIL-2 *)

FUNCTION_BLOCK FB_ESD_GasDetection
VAR_INPUT
    rGasSensor_1  : REAL;  (* % НПВ *)
    rGasSensor_2  : REAL;  (* Резервный датчик *)
    rTankPressure : REAL;  (* МПа *)
    rTankLevel    : REAL;  (* % *)
    bManualESD    : BOOL;  (* Кнопка аварийного останова *)
END_VAR
VAR_OUTPUT
    bESD_Active   : BOOL;
    bAlarm_Gas_L1 : BOOL;  (* Предупреждение 10% НПВ *)
    bAlarm_Gas_L2 : BOOL;  (* Авария 20% НПВ *)
    bEV_Close_All : BOOL;
    bPumpStop     : BOOL;
    bVentilationOn: BOOL;
    eESDCause     : E_ESDCause;
END_VAR
VAR
    rGasL1   : REAL := 10.0;
    rGasL2   : REAL := 20.0;
    rPressMax: REAL := 0.7;
    rLevelMin: REAL := 5.0;
    rGasMax  : REAL;
END_VAR

(* Голосование 1oo2: выбор худшего показания *)
rGasMax       := MAX(rGasSensor_1, rGasSensor_2);
bAlarm_Gas_L1 := rGasMax >= rGasL1;
bAlarm_Gas_L2 := rGasMax >= rGasL2;

bESD_Active := bAlarm_Gas_L2
    OR (rTankPressure > rPressMax)
    OR (rTankLevel    < rLevelMin)
    OR bManualESD;

IF bESD_Active THEN
    bEV_Close_All  := TRUE;
    bPumpStop      := TRUE;
    bVentilationOn := TRUE;
    IF    bAlarm_Gas_L2              THEN eESDCause := E_ESDCause.GAS_DETECTION;
    ELSIF rTankPressure > rPressMax THEN eESDCause := E_ESDCause.OVERPRESSURE;
    ELSIF rTankLevel    < rLevelMin  THEN eESDCause := E_ESDCause.LOW_LEVEL;
    ELSE                                   eESDCause := E_ESDCause.MANUAL;
    END_IF
END_IF
КЗС-ЛН2 › МНЕМОСХЕМА ●НОРМА LN₂ 62% P: 0.42 МПа H1 ЗПГ ЗАГАЗ. 1.2% НПВ ESD: НЕТ Загаз.: 1.2% Ур.: 62% Выдано за смену: 4820 кг | Заправок: 12
Мнемосхема
КЗС-ЛН2 › ESD МАТРИЦА ●НОРМА Загазованность L1 (10% НПВ) 1.2% ✓ Загазованность L2 (20% НПВ) 1.2% ✓ Давление макс. (0.7 МПа) 0.42 МПа ✓ Уровень мин. (5%) 62% ✓ Кнопка аварийного останова ОТКЛ ✓ СИСТЕМА ГОТОВА К РАБОТЕ ESD не активен · Все защиты в норме SIL-2 · Последняя проверка: сегодня 08:00
ESD матрица
КЗС-ЛН2 › УЧЁТ ЗАПРАВОК ВРЕМЯМАССА, кгДАВЛ., МПаСТАТУС 15:20:11420.50.41Выполнена 14:55:44385.00.39Выполнена 14:22:09510.20.43Выполнена 11:05:17490.00.44ESD-останов Итого за смену: 4 820 кг Заправок: 12 Остаток в резервуаре: 62% Экспорт: CSV · PDF-отчёт
Учёт заправок
// Загрузите реальные JPG вместо SVG-макетов
004
Щит АВР 400 кВт с мониторингом ИБП
ЦОД · Компас.Электроснабжение · Автоматический ввод резерва + телеметрия
Выполнен
+
Схемы
Код Codesys
Экраны HMI
ЩАВ-400 · Однолинейная схема АВР
КОМПАС
ВВОД 1 ~3×400В 50 Гц / 630А ВВОД 2 ~3×400В РЕЗЕРВ QF1 ВКЛ QF2 ОТКЛ ГШ ИБП Eaton 9PX 400 кВт АКБ 96V / 200Ач ШН — Нагрузка ЦОД ИТ-стойки Охлажд. Освещ. Контроллер АВР Codesys + Modbus Telemetry / SNMP
// Однолинейная схема · КОМПАС.Электроснабжение
Structured Text
FB_AutomaticTransfer.st
(* АВР · ЩАВ-400 · ЦОД · Время переключения < 50 мс *)

FUNCTION_BLOCK FB_AutomaticTransfer
VAR_INPUT
    rVoltage_L1_1 : REAL;  (* Напряжение ввода 1, фаза L1 *)
    rVoltage_L2_1 : REAL;
    rVoltage_L3_1 : REAL;
    rFreq_1       : REAL;  (* Частота ввода 1, Гц *)
    bQF1_On       : BOOL;
    bQF2_On       : BOOL;
END_VAR
VAR_OUTPUT
    bCmd_QF1_On   : BOOL;
    bCmd_QF2_On   : BOOL;
    bSrc1_OK      : BOOL;
    bSrc2_Active  : BOOL;
    eAVRState     : E_AVRState;
END_VAR
VAR
    tonFaultDelay : TON;
    tonRestDelay  : TON;
    rVoltMin      : REAL := 340.0;
    rFreqMin      : REAL := 48.5;
    rFreqMax      : REAL := 51.5;
END_VAR

(* Контроль качества ввода 1 *)
bSrc1_OK :=
    (rVoltage_L1_1 > rVoltMin) AND
    (rVoltage_L2_1 > rVoltMin) AND
    (rVoltage_L3_1 > rVoltMin) AND
    (rFreq_1 > rFreqMin) AND (rFreq_1 < rFreqMax);

CASE eAVRState OF

    E_AVRState.SRC1_NORMAL:
        bCmd_QF1_On := TRUE;  bCmd_QF2_On := FALSE;
        IF NOT bSrc1_OK THEN
            tonFaultDelay(IN:=TRUE, PT:=T#50MS);
            IF tonFaultDelay.Q THEN
                bCmd_QF1_On := FALSE;
                eAVRState   := E_AVRState.SWITCHING;
            END_IF
        END_IF

    E_AVRState.SWITCHING:
        bCmd_QF2_On  := TRUE;
        bSrc2_Active := TRUE;
        IF bQF2_On THEN eAVRState := E_AVRState.SRC2_ACTIVE; END_IF

    E_AVRState.SRC2_ACTIVE:
        IF bSrc1_OK THEN
            tonRestDelay(IN:=TRUE, PT:=T#10S);
            IF tonRestDelay.Q THEN
                eAVRState   := E_AVRState.SRC1_NORMAL;
                bCmd_QF2_On := FALSE;
            END_IF
        END_IF

END_CASE
ЩАВ-400 › ОДНОЛИНЕЙНАЯ ●ВВОД 1 ВВОД 1 395В / 50Гц ВВОД 2 РЕЗЕРВ QF1 ВКЛ QF2 ОТКЛ ИБП 100% 12 мин Нагрузка: 274 кВт (68%) АКБ: 98% КПД: 96.2% Темп: 28°C Переключений за 30д: 3 | Последнее: 25.02 03:18
Мнемосхема АВР
ЩАВ-400 › ПАРАМЕТРЫ ВВОД 1 — ФАЗЫ L1 395В L2 393В L3 396В Частота: 50.02 Гц Мощность: 274 кВт ИБП EATON 9PX Режим:НОРМАЛЬНЫЙ Заряд АКБ:98% Авт. время:12 мин Темп. АКБ:24°C Переключений АВР за 30 дней: 3 | Последнее: 25.02.2025 03:18
Параметры питания
ЩАВ-400 › ТРЕНД МОЩНОСТИ 24ч 400 275 150 400кВт 00:00 06:00 12:00 18:00 Средн.: 278 кВт Макс.: 318 кВт КИМ: 69.5% Потребление за сутки: 6 672 кВт·ч
Тренд мощности 24ч
// Загрузите реальные JPG вместо SVG-макетов
005
АСУ ТП насосной станции пожаротушения
Нефтяной терминал · EPlan P8 + Codesys · НПА 01, дренчерные секции
В работе
+
Проект в активной разработке
Материалы будут доступны после сдачи объекта
Стек технологий
03
// Проектирование электрики
EPlan Electric P8 2025
AutoCAD Electric
Компас.Электрик
// Программирование ПЛК
Codesys 3.5
Owen Logic
Siemens TIA Portal
// Направления применения
Насосные станции
Термооборудование
Криогеника
Системы питания
Инженеры проекта
04
АС
Ведущий инженер
Алексей Смирнов
Инженер АСУ ТП · Специалист по электрическому проектированию
// Компетенции
EPlan Electric P8 Codesys 3.5 SCADA/HMI IEC 61131-3 Насосные станции Системы питания
// Ключевые проекты
АСУ ТП насосной станции 2-го подъёма — Водоканал
Щит АВР 400 кВт с мониторингом ИБП — ЦОД
АСУ ТП насосной станции пожаротушения — Нефтяной терминал
Опыт8 лет
Проектов30+
ОбразованиеМГТУ им. Баумана
ДК
Ведущий инженер
Дмитрий Козлов
Инженер АСУ ТП · Специалист по криогенному оборудованию
// Компетенции
Codesys 3.5 Owen Logic Компас.Электро SIL-2 Safety Криогеника Термооборудование
// Ключевые проекты
АСУ криогенной заправочной станции СПГ/ЛН₂ — ESD SIL-2
Система управления печью отжига ПО-1600 — 16 зон
Системы управления термическими камерами — 5 объектов
Опыт7 лет
Проектов25+
ОбразованиеЛЭТИ
Обсудить задачу
05
Email
info@techno-core.pro
Телефон
+7 (922) 209-45-45
График работы
Пн–Пт, 9:00–18:00
Регион
Россия, работаем удалённо

Готовы рассмотреть задачи любой сложности. Свяжитесь с нами — оценим проект и предложим техническое решение.